Recently, the Plant Immunity Team of our college published a research paper titled "Development and application of the GenoBaits®WheatSNP16K array to accelerate wheat genetic research and breeding" online in the journal Plant Communications. Liu Shengjie, a postdoctoral researcher of our college, is the first author of this paper, while Associate Researcher Zeng Qingdong and Professor Kang Zhensheng are the corresponding authors. Xiang Mingjie and Wang Xiaoting, doctoral candidates from the College of Agronomy, NWAFU, are co-first authors, and Professor Han Dejun as a co-corresponding author.
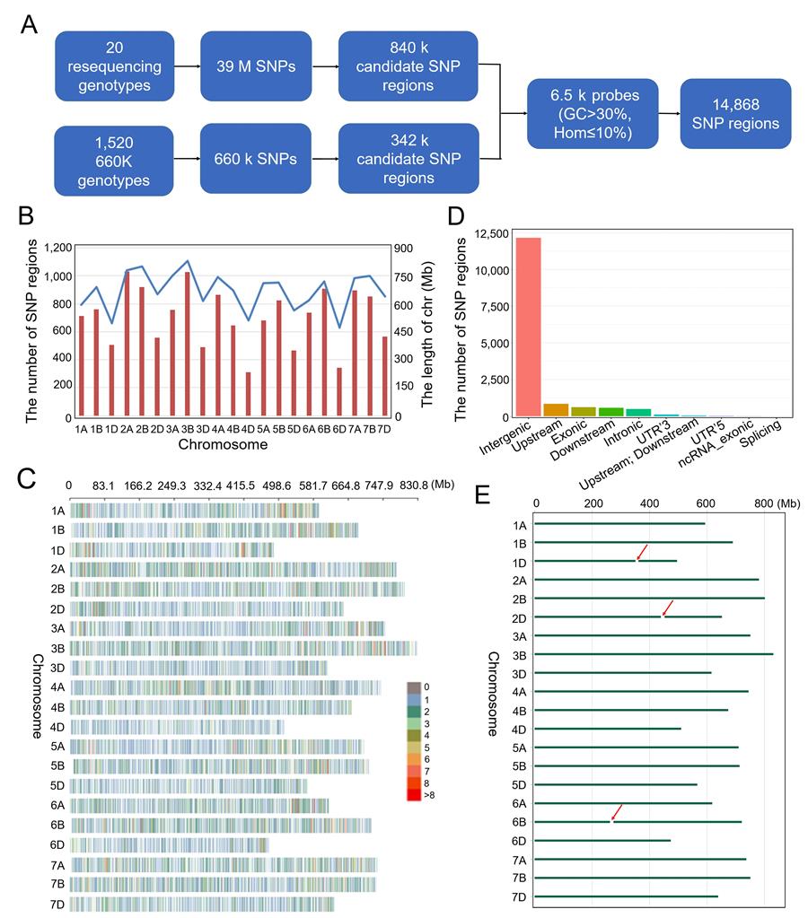
Single nucleotide polymorphism (SNP) markers are widely used in genetic research and molecular breeding, including the exploration of wheat germplasm resources, the identification of genes/QTLs, and the analysis of important traits. Ab initio assembly and whole-genome resequencing are the most comprehensive methods for identifying DNA variations in a large number of germplasm resources. However, due to the large size of the wheat genome, these methods are too expensive to adopt. SNP chip technology is a relatively cost-effective alternative and is popular among researchers and breeders. However, current SNP chips for wheat use solid-phase chip technology, often require specific sequencing platforms, and can only detect fixed SNP loci, making genotyping costly and necessitating new SNP genotyping platforms.Therefore, this study developed the GenoBaits®WheatSNP16K (GBW16K) liquid chip based on targeted sequencing and liquid-phase capture technology using variant datasets generated from 1,520 wheat samples with 660K SNP chip data and 20 wheat resequencing data, and successfully applied it to the diversity assessment and kinship analysis of wheat germplasm resources. Additionally, using the GBW16K chip, the study constructed a genetic linkage map of the RIL population derived from the CIMMYT wheat line Yaco'S and the Chinese landrace Mingxian 169, and identified four adult-plant resistance loci to stripe rust through genome-wide linkage analysis. Among them, the 2BS, 2BL, and 3BS loci originated from the resistant parent Yaco'S, while the 7DS locus originated from Mingxian 169. Based on fine-mapping, molecular markers, and relative position analysis, the 2BS, 3BS, and 7DS loci were identified as the Yr27, Yr30, and Yr18 genes, respectively, while the 2BL locus is a new resistance locus distinct from previously reported genes/QTLs. Among the 1,520 wheat samples, three major haplotypes were present in the QYr.nwafu-2BL.4 region, with Hap_1 (Yaco'S) being the superior haplotype with lower disease reaction types and severity. Combining collinearity analysis, gene annotation, gene expression, and SNP data, six annotated genes were screened as candidate genes for QYr.nwafu-2BL.4.

Design and statistical information for the GBW16K liquid chip
The GBW16K liquid chip developed in this study has advantages over existing solid-phase SNP chips for wheat, such as the 15K, 35K, 50K, 55K, 90K, 660K, and 820K chips, in terms of lower technical requirements, lower economic costs, and more flexible detection sites. It will accelerate wheat genetic research and molecular breeding improvement, and the identified major resistance locus QYr.nwafu-2BL.4 provides new genetic resources for wheat genetic improvement.
Associate Professors Zheng Weijun, Li Chunlian, and Wu Jianhui from the College of Agriculture also participated in this study. Ravi P. Singh and Professor Sridhar Bhavani from the International Maize and Wheat Improvement Center provided assistance. The experimental platform of the National Key Laboratory of Crop Stress Resistance and Efficient Production provided technical support. This research was funded by the National Key Research and Development Program of China, the National Natural Science Foundation of China, and other projects.Original link: https://doi.org/10.1016/j.xplc.2024.101138