Recently, the Research Center of Fruit Tree Diseases and Pests Management in Northwest A&F University of China from our college published a research paper titled "Two transcription factors, AcREM14 and AcC3H1, enhances resistance to Pseudomonas syringae pv. actinidiae in the Actinidia chinensis var. chinensis" in the journal Horticulture Research. Zhao Chao, a PhD student from our college, and Associate Professor Liu Wei, are the co-first authors of this paper, while Prof. Huang Lili from our college and Prof. Li Mingjun from the College of Horticulture are the co-corresponding authors.
China is rich in diploid Chinese kiwifruit original variety resources (Actinidia chinensis var. chinensis), which have excellent quality. However, the cultivated varieties bred using this species are highly sensitive to the bacterial canker disease caused by Pseudomonas syringae pv. actinidiae (Psa), resulting in severe disease occurrence and huge losses. Therefore, mining disease-resistant genes from Actinidia chinensis resources is an important guarantee for the cultivation of disease-resistant varieties and the sustainable development of the industry.
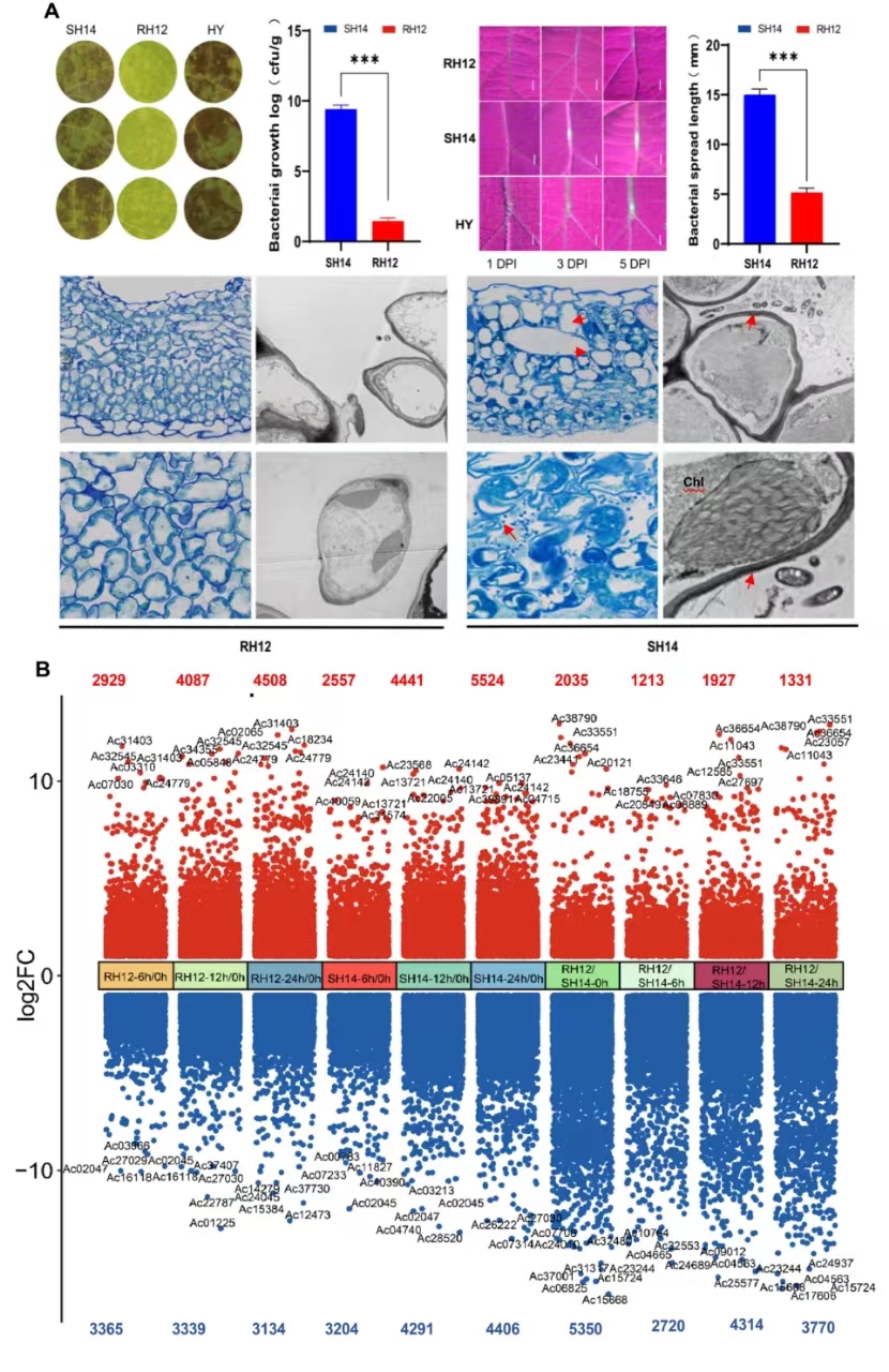
In this study, two materials with significantly different resistance to Psa were identified from 44 F1 populations derived from crosses between two original varieties of Actinidia chinensis var. chinensis, namely RH12 with high resistance and SH14 with high sensitivity. Through comparative analysis of transcriptomes and physiological indicators, multiple highly differentially expressed genes (DEGs) were discovered. Gene annotation revealed that they are mainly involved in disease resistance-related pathways such as flavonoid synthesis, pathogen interaction, and hormone signal transduction. Six transcription factors regulating disease resistance were obtained through weighted gene co-expression network analysis (WGCNA), and qRT-PCR revealed that AcC3H1 and AcREM14 showed highly induced expression in highly resistant hybrid materials after Psa infection. Furthermore, overexpression of AcC3H1 and AcREM14 in kiwifruit was found to enhance disease resistance by upregulating enzyme activity in the salicylic acid (SA) signaling pathway and activating the expression of related disease resistance genes. This is the study to identify two key factors for resistance to bacterial canker disease from the original variety of Actinidia chinensis var. chinensis, providing important genetic resources and theoretical basis for the genetic improvement of disease resistance.

The acquisition of highly resistant RH12 and highly sensitive SH14 materials from the original varieties of Actinidia chinensis var. chinensis and the identification of differentially expressed genes in response to Psa
The team led by Professor Huang Lili's has long been committed to the theoretical and technological research on the prevention and control of kiwifruit bacterial canker disease. This research was supported by the National Key Research and Development Program, and the National Natural Science Foundation of China.
Original link: https://doi.org/10.1093/hr/uhad242