- 新闻
-
-
2022年7月17日,课题组在国际著名学术期刊 Molecular Ecology 在线发表了题为“Diversity of Fusarium Community Assembly Shapes Mycotoxin Accumulation of Diseased Wheat Heads”的研究论文。该研究揭示了我国主要麦区内单个发病麦穗上镰刀菌种群的多样性,并进一步分析发病麦穗上镰刀菌的多样性与毒素积累之间的关系。胡小平教授为该论文的通讯作者,青年教师王强为论文的第一作者,硕士生宋瑞、生命公司范三红副教授、美国奥本大学Jeffrey Coleman教授和英国国家农业研究所徐向明教授也参与了本项工作。

小麦赤霉病是世界各国麦区广泛发生的毁灭性病害,在我国黄淮麦区以及长江中下游麦区发生最为严重。近年来,受耕作制度变革、全球气候变化等因素影响,小麦赤霉病呈现频发、重发趋势且发生区域逐渐向北向西蔓延。赤霉病不仅能够造成减产,更为严重的是其病原菌能够产生多种真菌毒素,影响人畜健康。
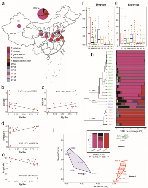
小麦赤霉病是由多种镰刀菌引起的病害,单个发病麦穗上镰刀菌的多样性及其与毒素积累间的关系尚未得到解析。该研究首先通过基因组比较分析找到镰刀菌种间特异性的DNA区段,构建了镰刀菌种水平上的DNA barcoding技术,配合高通量测序,分析了我国8个省份26个地区中578个发病麦穗上镰刀菌种群的多样性,发现亚洲镰刀菌和禾谷镰刀菌是我国麦区中赤霉病发生的两种主要病原菌,分别分布在秦岭-淮河的南北,两种镰刀菌的相对丰度按地理位置均出现梯度型分布。我国大部分地区的发病麦穗上含有多种镰刀菌(最多的达到13种),但以1种镰刀菌为主且相对丰度超过50%。
研究发现,随着发病麦穗上镰刀菌种类的多样性增加,DON、15Ac-DON和ZEN毒素的含量显著降低,但NIV毒素含量明显增加,病穗上镰刀菌的多样性对不同毒素的积累具有显著性的影响。

我国主要麦区发病麦穗上不同镰刀菌OTU的分布、多样性和聚类分析
该研究得到了科技部国际合作项目(KY202002018)、博士科研启动项目(Z1090121047)、陕西省特殊人才计划项目、作物病虫鼠害监测与防控项目和国家重点研发计划项目(2018YFD0200402)等资助。
《中国科学报》专题报道:https://news.sciencenet.cn/htmlnews/2022/8/483825.shtm
原文链接:https://onlinelibrary.wiley.com/doi/10.1111/mec.16618