2022年8月12日, 公司植物免疫研究团队在The Plant Cell 发表了题为“A gain-of-function allele of a DREB transcription factor gene ameliorates drought tolerance in wheat”的研究论文。该研究发掘了小麦抗旱基因 TaDTG6-B 并揭示了其功能获得性等位变异调控小麦抗旱性的分子遗传机理。

小麦是全球干旱、半干旱地区的主要粮食作物,保障旱区小麦安全高效生产,对确保我国乃至世界粮食安全具有举足轻重的地位和作用。但是,随着全球气候的变化,小麦生产受到非生物胁迫危害日益严重,其中干旱胁迫已经成为限制小麦生产的主要非生物逆境因子之一。因此,挖掘小麦抗旱基因、揭示小麦抗旱性特异调控的分子机理及遗传网络,对于小麦抗旱遗传改良、培育抗旱小麦新品种具有重要意义。近年来,随着各种植物基因组测序的开展,越来越多的全基因组关联研究(GWAS)表明,非编码调控区遗传变异引起的基因表达变化是导致作物进化和驯化过程中抗逆性差异的重要原因。然而,基因编码区遗传变异如何影响基因功能以及作物抗逆性的机制仍然知之甚少。为此,该研究利用不同来源的小麦自然变异群体,通过全基因组关联分析研究策略,克隆了小麦抗旱基因 TaDTG6-B ,该基因编码一个DREB转录因子。

图1. 小麦苗期抗旱性全基因组关联分析
在此基础上,研究人员对281份小麦材料 TaDTG6-B 基因序列进行了精细的测序分析,通过候选基因关联分析发现, TaDTG6-B 编码区26-bp碱基的插入/缺失(InDel574)与小麦苗期抗旱性变异显著关联。在干旱敏感的小麦材料中, TaDTG6-B In574基因编码的DREB蛋白不能与其他辅助因子互作,且不能与DRE/CRT顺势作用元件结合,因而丧失了转录因子的调控功能;而在抗旱小麦材料中, TaDTG6-B Del574编码区缺失了26-bp的DNA片段,造成移码突变,使得其编码的DREB蛋白具有较强的蛋白互作能力,并且能够与DRE/CRT顺势作用元件结合进而调控下游基因表达。进一步研究发现,将 TaDTG6-B In574基因在小麦中过表达并不能改善转基因小麦的抗旱性,而 TaDTG6-B Del574过表达则能够显著增强小麦抗旱性, TaDTG6-B Del574基因沉默后小麦抗旱性明显降低,表明功能获得性等位基因 TaDTG6-B Del574在调控小麦抗旱性方面具有重要作用。此外,通过杂交和连续回交的方法,将优异等位基因 TaDTG6-B Del574导入干旱敏感的材料料中,能有效提高小麦幼苗的抗旱性。

图2. 过表达功能获得性等位基因 TaDTG6-B Del574增强小麦抗旱性
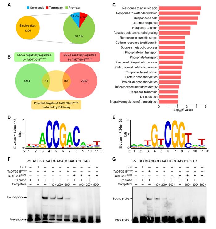
进一步结合RNA-seq和DAP-seq数据分析发现,功能获得性等位基因TaDTG6-BDel574编码的DREB蛋白能够直接靶向并诱导参与水分胁迫应答、ABA响应、冷胁迫应答、蛋白磷酸化和次生代谢等生物学途径基因的表达。此外,研究还发现TaDTG6-BDel574通过结合并激活PIF转录因子基因TaPIF1,进而增强小麦抗旱性。

图3. TaDTG6-BDel574调控小麦抗旱性的作用机理
该研究挖掘并获得了小麦抗旱相关的功能获得性等位基因 TaDTG6-B Del574,解析了其调控小麦抗旱性变异的分子机理,对小麦抗旱遗传改良具有重要意义,为小麦抗旱新品种的培育提供了重要的基因资源和选择靶点。

图4. TaDTG6-B Del574功能获得等位基因作用模式
英国上市公司365康振生教授和毛虎德研究员为该论文的通讯作者,研究生梅方明和陈斌为论文的共同第一作者。旱区作物逆境生物学国家重点实验室实验平台为论文完成提供了技术支持。该研究得到了国家自然科学基金、国家重点研发计划、陕西省重点研发计划等项目的资助。
编辑:刘小凤
审核:郭 军