3月22日,公司真菌多样性与真菌病害调控技术研发团队在《Plant Physiology》上在线发表了题为“Sufficient coumarin accumulation improves apple resistance to Cytospora mali under high potassium status” 的研究论文,博士研究生杜友伟为论文第一作者,孙广宇教授和张荣教授为论文通讯作者。
苹果树腐烂病是苹果树毁灭性病害,在我国腐烂病的发生每年给果农造成数以十亿计经济损失,严重影响我国苹果产业的可持续发展。苹果树树势与腐烂病发生关系密切。因过量施用氮肥及钾肥施用不足而造成树体缺钾、氮钾比失衡引起苹果树势衰弱,是我国腐烂病爆发的主要成因。减施氮肥、增施钾肥、提高树势防治苹果树腐烂病技术在生产中已大面积推广应用,对控制腐烂病的发生与蔓延发挥了重要作用。然而,钾营养促进苹果树抗性提高的机制尚不清楚。
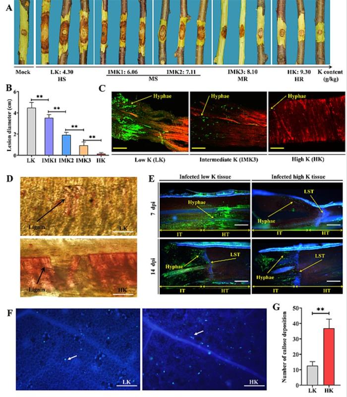
该研究发现,苹果枝条钾含量达0.93%(高钾)时,苹果组织对腐烂菌 Cytospora mali 表现出高度抗病性。组织学观察发现高钾促进木质素、胼胝质积累,木化栓化带更早、更多形成,形成物理屏障阻碍病菌扩展。

图1 苹果枝条在充足钾水平下木质素、胼胝质、木化栓化带增加抑制腐烂病菌扩展
转录组、蛋白组、代谢组等多组学分析发现WRKYs,RLK/RLPs和NLRs等基础抗性相关基因,PR2、PR3和PR4等病程相关蛋白高钾下表达水平提高;苯丙烷代谢途径18种抗菌代谢物的积累增加,特别是香豆素含量在高钾组织中的积累达到完全抑制腐烂病菌扩展的程度,而在低钾(0.45%)枝条中其含量仅为高钾的1/4。外源施用香豆素病疤扩展受到明显抑制。克隆苹果香豆素合成限速基因 MdBGLU40 , 在低钾苹果愈伤组织中稳定过表达该基因 , 香豆素积累增加,对腐烂病菌 C. mali 表现高抗;通过RNAi技术抑制其表达可有效减少高钾组织中香豆素含量,导致抗性降低。此外,在高钾苹果组织中转录因子 MdMYB1r1 表达水平升高;酵母单杂交、凝胶迁移(EMSA)、ChIP-PCR等试验表明, MdMYB1r1能够与 MdBGLU40 启动子结合,激活苹果中香豆素的合成,且在高钾下与 MdBGLU40 启动子区的亲和力显著增强。表明 MdMYB1r1 受钾调控,为影响香豆素合成的重要转录因子。该研究揭示了高钾提高苹果抗性的物理、化学和分子机制,为合理使用钾营养控制苹果树腐烂病发生提供了理论依据。

图2 香豆素充足积累为钾营养提高苹果树抗腐烂病关键物质

图3 钾营养促进苹果树免疫模式图
团队成员梁晓飞、朱明旗,博士研究生贾宏辰、Sadia Noorin,硕士研究生杨梓、王双红、刘媛媛等多位研究生参加了项目的研究工作;美国衣阿华州立大学Mark L. Gleason教授和加拿大圭尔夫大学Tom Hsiang教授等也参与了该项研究。研究得到了国家重点研发项目(2019YFD1002000)、国家苹果现代产业技术体系项目(CARS27)、陕西省科技统筹创新工程计划重点产业创新链项目(2016KTZDNY03-04-02)资助。
原文链接:https://academic.oup.com/plphys/advance-article/doi/10.1093/plphys/kiad184/7081641
编辑:刘小凤
审核:郭 军