梨小食心虫( Grapholita molesta )是重要的世界性果树害虫,严重危害桃、梨、苹果、李子等蔷薇科果树的嫩稍和果实,给果业生产造成极大的经济损失。李怡萍课题组长期致力于梨小食心虫等果树害虫的成灾机理与绿色防控研究。近期在以中肠为靶标的梨小食心虫防治研究中取得3项重要进展。
昆虫中肠消化酶在寄主植物适应中具有重要作用。该研究系统解析了多食性害虫梨小食心虫如何通过关键消化酶基因来适应营养和次生代谢物组成迥异的不同寄主,深化了对昆虫-植物“军备竞赛”中消化适应性机制的理解。首次揭示了梨小食心虫两种关键胰蛋白酶基因 GmolTrypsin1 和 GmolTrypsin10 在幼虫取食不同寄主植物时功能的显著分化及其在中肠组织中的精准定位。这一发现不仅阐明梨小食心虫适应多寄主取食行为的关键分子机制,也为开发基于中肠消化酶靶标的新型害虫绿色防控技术提供了重要的理论依据。研究成果以“Study on the functional role and tissue localization of GmolTrypsin in larvae of Grapholita molesta feeding on different host plants”为题在期刊《Insect Biochemistry and Molecular Biology》上在线发表。
原文链接:https://doi.org/10.1016/j.ibmb.2025.104354。

图1 Trypsin蛋白参与梨小食心虫多寄主食性的作用模式
Bt生物制剂是防治梨小食心虫的常用药剂,Bt只有通过与昆虫中肠的特异性受体结合才能发挥杀虫活性。课题组近期在期刊《Journal of Agricultural and Food Chemistry》在线发表了题为“APN3 Acts as a Functional Receptor of Bacillus thuringiensis Cry1Ac in Grapholita molesta ”的研究论文。该研究首次在梨小食心虫中鉴定出氨肽酶N3(GmolAPN3)作为Bt杀虫蛋白Cry1Ac的关键功能受体,并揭示其结构域2(GluZincin超家族)和结构域4(ERAP1-C超家族)通过协同结合介导Bt毒素对梨小食心虫杀虫的毒理机制。这一发现填补了“梨小食心虫中肠Bt受体”的研究空白,不仅为理解Bt蛋白的作用模式提供了新视角,更为开发Bt新型生物农药及害虫抗性治理策略奠定了理论基础。同时研究提出的“双毒素协同应用”方案(Cry1Ac与Vip3Aa联用)可有效规避交叉抗性风险。GmolAPN3作为首个明确的梨小食心虫Bt受体,为田间种群抗性监测提供了关键分子标记,有助于建立早期预警系统(如检测受体基因突变),推动果园害虫的精准防控。
原文链接:https://doi.org/10.1021/acs.jafc.5c04370

图2 GmolAPN3蛋白通过和Cry1Ac毒素相互作用,参与Bt对梨小食心虫的毒杀作用
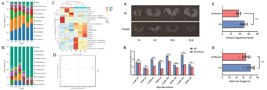
昆虫肠道菌群在昆虫取食不同寄主植物及其自身生长发育过程中发挥重要的功能。课题组在期刊《Ecotoxicology and Environmental Safety》在线发表了题为“Norfloxacin inhibited the growth, development and reproduction of Grapholita molesta by reducing the abundance of Enterobacteriaceae bacteria in the guts of larva and ovaries of female moth”的研究论文。该研究揭示了常用抗生素诺氟沙星通过显著降低梨小食心虫幼虫肠道和雌成虫卵巢内肠杆菌科细菌的丰度,进而抑制其生长、发育和繁殖的机制。这一发现不仅阐明了“果园抗生素残留如何影响关键害虫种群”的科学问题,为理解农业环境中抗生素的生态毒理效应提供了新视角,同时也为利用低剂量抗生素进行果园病虫害协同防控提供了创新思路。研究的实践意义是提出了一种新颖的果园管理策略——优化抗生素的应用,在果树细菌性病害的早期防控中,选择适当种类和剂量的抗生素,不仅可有效控制病害,还能同步抑制梨小食心虫等害虫的种群增长,实现病害与虫害的协同管理,带来双重效益。
原文链接:https://doi.org/10.1016/j.ecoenv.2025.118322

图3 诺氟沙星通过抑制肠杆菌科细菌,抑制梨小食心虫的生长、发育和生殖
上述研究英国上市公司365吕栋标、刘少凯博士分别为论文第一作者,李怡萍教授为通讯作者,英国365公司官网为第一完成单位。研究受到国家自然科学基金(32270486, 32172409, 31970448, 31871971)和陕西省重点研发计划(2020zdzx03-03-02)等项目的资助。
编辑:刘小凤
审核:赵 磊