近日,公司果树病害致灾机理及综合防控研究团队在《Horticulture Research》期刊发表了题为“Two transcription factors, AcREM14 and AcC3H1, enhances resistance to Pseudomonas syringae pv. actinidiae in the Actinidia chinensis var. chinensis ” 的研究论文。公司博士研究生赵超与刘巍副教授为论文共同第一作者,公司黄丽丽教授与园艺公司李明军教授为共同通讯作者。
我国二倍体中华猕猴桃原变种( Actinidia chinensis var. chinensis )资源丰富,品质优良。但目前利用该种培育的栽培品种对丁香假单胞菌猕猴桃致病变种( Pseudomonas syringae pv. actinidiae, Psa )引起的溃疡病高度敏感,导致病害发生严重,损失巨大。因此,挖掘中华猕猴桃资源中的抗病基因是抗病品种培育和产业持续发展的重要保障。
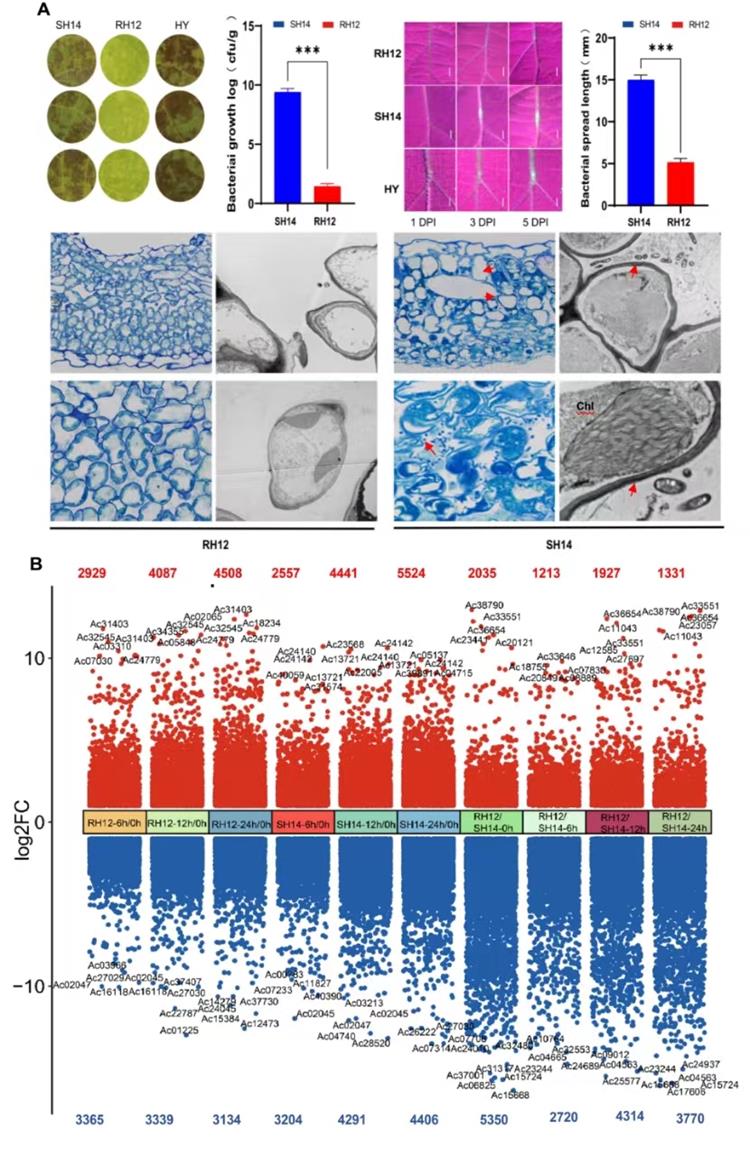
该研究在2个中华猕猴桃原变种杂交的44个F1代群体中发现了2个对 Psa 抗性差异显著的材料,分别为高抗RH12和高感SH14。通过转录组以及生理指标比较分析,发现了多个高度差异表达基因(DEGs)。基因注释发现其主要参与类黄酮合成、病原体相互作用和激素信号转导通路等抗病相关通路。通过加权基因共表达网络分析(WGCNA)获得了6个调控抗病性的转录因子,qRT-PCR发现 AcC3H1 和 AcREM14 在高抗杂交材料受到 Psa 侵染后呈现高诱导表达。进而,通过在猕猴桃中过表达 AcC3H1 和 AcREM14 ,发现二者可以通过上调水杨酸(SA)信号通路中的酶活性和激活相关抗病基因的表达来增强抗病性。本研究首次从中华猕猴桃原变种中鉴定获得了两个抗溃疡病关键因子,为中华猕猴桃原变种抗病遗传改良提供了重要基因资源和理论基础。

中华猕猴桃原变种高抗RH12与高感SH14材料的获得及响应Psa的差异表达基因鉴定
公司黄丽丽教授团队长期致力于猕猴桃溃疡病防控理论和技术研究。该研究得到了‘十四五’国家重点研发揭榜挂帅项目、国家自然科学基金资助。
文章链接:https://doi.org/10.1093/hr/uhad242
编辑:刘小凤
审核:郭 军